IRFibre5081 Modem Multi Mode
Kód: E001-1045





Detailní popis produktu
IRFIBRE
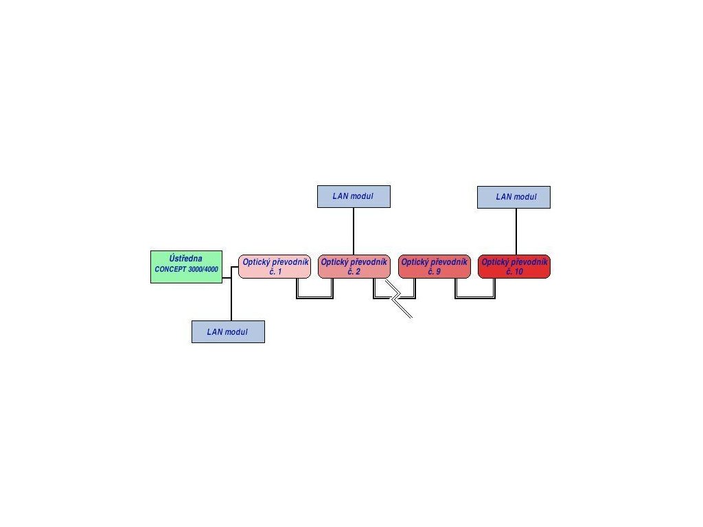
Optický převodník umožňuje prodloužení LAN a zvyšuje její odolnost proti vlivům magnetických a elektrických polí. Jeden pár optických převodníků prodlouží LAN až na 2 km (multimod) nebo 13 km (singlemod). Mezi dvěma LAN moduly je možno použít až 5 optických převodníků. Modul může být napájen z LAN, nebo z externího napájecího zdroje. Dostupný ve variantách pro multimód či single mód optický kabel s odpovídajícími konektory ST. 62.5/125 nebo SC. 9/125.
Každý modul převodníku obsahuje dva galvanicky oddělené optické porty. Každý port obsahuje přijímací a vysílací pár s konektory pro připojení optických kabelů. Dále obsahuje svorky pro připojení klasické LAN a konektor pro připojení externího napájecího zdroje IR Power/E. Pro indikaci stavu modulu a jeho aktivity jsou využity signalizační LED.
Modul nevyžaduje žádné programování ani speciální firmware, je kompatibilní se systémy Concept 3000/4000.
Vlastnosti:
- zvyšuje odolnost proti magnetickým vlivům
- jeden pár prodlouží LAN až na 2 km (multimode) nebo 13 km (singlemode)
- maximální prodloužení až 27km
- indikace stavu modulu
Technické parametry:
| Napájecí napětí | 11 - 14V DC (z LAN nebo externí napájení) |
| Proudový odběr | 20 - 70 mA |
| Provozní podmínky | 0 - 40°C, relativní vlhkost 15 - 85% |
| Optické připojení | ST.62.5/125 820nm, multi mód kabel; SC. 9/125 1310nm single mode kabel |
| Rozměry desky | 96x96 mm |
Doplňkové parametry
| Kategorie: | Zabezpečovací systémy |
|---|---|
| Modul: | Expandér |
| Konektivita: | Datová sběrnice |
| Typ systému: | Zabezpečovací signalizace |
| Název systému: | CONCEPT |
Hodnocení produktu
Buďte první, kdo napíše příspěvek k této položce.
Diskuze
Buďte první, kdo napíše příspěvek k této položce.
